v0.8.11 Updated combat flow, starter decks rearranged, major bugfixes
Intertwined Universes CCG » Devlog
Features:
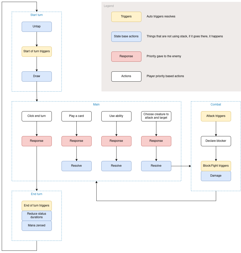
- New combat flow: Introduced an improved flow of the combat

- Improved warning messages
New Content:
Starter Decks (5):
- Fire Starter: Added a legendary card and fire spirit to the deck.
- Nature Starter: Added a legendary card and earth spirit to the deck.
- Water Starter: Added a legendary card and water spirit to the deck.
- Light Starter: Added a legendary card and light spirit to the deck.
- Dark Starter: Removed a legendary card (it had 2) and added dark spirit to the deck.
Traversers:
No changes
Characters:
No changes
Art Updates:
No changes
Balance (1):
- Dark Spirit (Dark, Level 3, DD)
- Stats reduced from 3/3 → 3/2
- Abilities:
- Target character gets -4/-4. (…) → Target character gets -3/-3. If that creature is destroyed this way, this gets +1/+1.
Bugfixes:
- Daila was getting a 5 mystery counters when ally died, instead of the 1 that was on the card.
- Anice was ignoring which draws were trigger beforehand, as long as the 2nd one was yours.
- Warren was ignoring what cards were played beforehand, as long as 3rd one was spell and yours.
Files
Intertwined Universes Android 142 MB
Version 0.8.11 9 days ago
Intertwined Universes Linux 100 MB
Version 0.8.11 9 days ago
Intertwined Universes Mac.zip 94 MB
Version 0.8.11 9 days ago
Intertwined Universes Windows 102 MB
Version 0.8.11 9 days ago
Get Intertwined Universes CCG
Intertwined Universes CCG
An anime-inspired collectible card game with fast paced gameplay and interactions.
| Status | In development |
| Authors | Roshiroku, cjacob0860 |
| Genre | Card Game, Strategy |
| Tags | Multiplayer, Prototype, Short, Singleplayer, Top-Down, Trading, Turn-based, Unity |
| Languages | English |
More posts
- v0.8.1 Currently online players count, global chat, new card arts12 days ago
- v0.7.9 Redesign of card frame, new game website, feedback mini game19 days ago
- v0.5.1 Legendary characters, new balance.Mar 18, 2025
- v0.4.43 New balance adjustments! No more gamebreaking bugs?Mar 16, 2025
- v0.4.34 Balance update and more QoL updates!Mar 15, 2025
- v0.4.25 - New spreadsheet balance and a lot of QoL and bugfixes.Mar 14, 2025
- v0.4.11 - New borders, last starter deck and many more!Mar 09, 2025
- v0.4.1 - New resource handling and many more!Mar 07, 2025

Leave a comment
Log in with itch.io to leave a comment.